Instance Verification Kit (IVK)
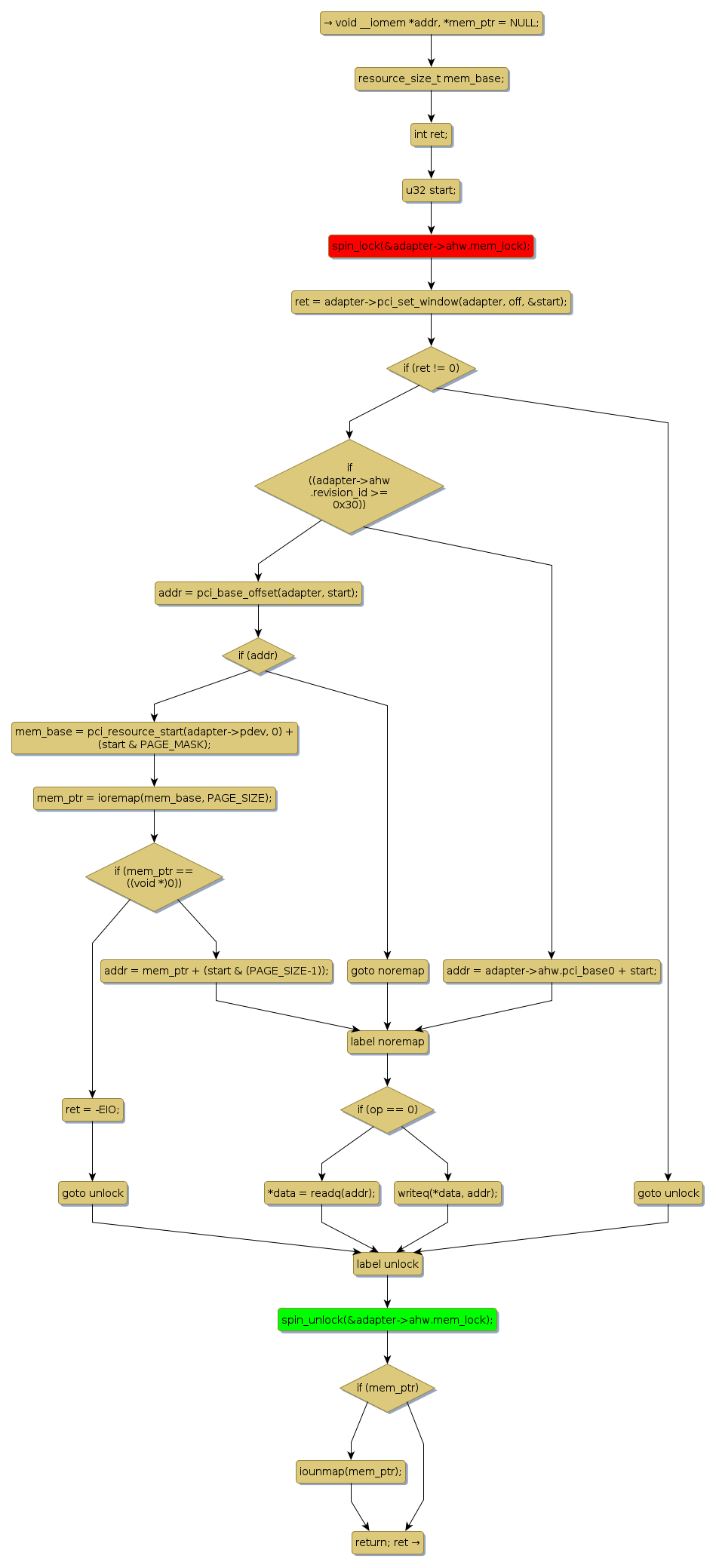
spin lock @ [37261+34+/linux-3.19-rc1/drivers/net/ethernet/qlogic/netxen/netxen_nic_hw.c]
Instance Signature: mem_lock
|
The Matching Pair Graph:
|
|
Function Name
|
Control Flow Graph (CFG)
|
Events Flow Graph (EFG)
|
Source Correspondence
|
|
netxen_nic_pci_mem_access_direct
|
|
|
[37075+32+/linux-3.19-rc1/drivers/net/ethernet/qlogic/netxen/netxen_nic_hw.c]
|